| 事项名称 | “保税物流中心(A型)设立审批”政务服务事项办事指南 | 事项类型 | 行政许可 |
| 设定依据 | (一)《中华人民共和国海关法》
第三十二条 经营保税货物的储存、加工、装配、展示、运输、寄售业务和经营免税商店,应当符合海关监管要求,经海关批准,并办理注册手续。保税货物的转让、转移以及进出保税场所,应当向海关办理有关手续,接受海关监管和查验。 (二)《中华人民共和国海关对保税物流中心(A型)的暂行管理办法》 第五条 物流中心应当设在国际物流需求量较大,交通便利且便于海关监管的地方。 第六条 物流中心经营企业应当具备下列资格条件: 1.经工商行政管理部门注册登记,具有独立的企业法人资格; 2.具有专门存储货物的营业场所; 3.具有符合海关监管要求的管理制度。 第七条 物流中心经营企业申请设立物流中心应当具备下列条件: 1.符合海关对物流中心的监管规划建设要求; 2.公用型物流中心的仓储面积(含堆场),东部地区不低于4000平方米,中西部地区、东北地区不低于2000平方米; 3.自用型物流中心的仓储面积(含堆场),东部地区不低于2000平方米,中西部地区、东北地区不低于1000平方米; 4.物流中心为储罐的,容积不低于5000立方米; 5.建立符合海关监管要求的计算机管理系统,提供供海关查阅数据的终端设备,并按照海关规定的认证方式和数据标准与海关联网; 6.设置符合海关监管要求的隔离设施、监管设施和办理业务必需的其他设施。 第八条 申请设立物流中心的企业应当向所在地主管海关提出书面申请,并递交以下加盖企业印章的材料: 1.申请书; 2.物流中心地理位置图、平面规划图。 第九条 企业申请设立物流中心,由主管海关受理,报直属海关审批。 第十条 企业自直属海关出具批准其筹建物流中心文件之日起1年内向海关申请验收,由主管海关按照本办法的规定进行审核验收。 物流中心验收合格后,由直属海关向企业核发《保税物流中心(A型)注册登记证书》。 物流中心在验收合格后方可以开展有关业务。 第十一条 获准设立物流中心的企业确有正当理由未按时申请验收的,经直属海关同意可以延期验收,除特殊情况外,延期不得超过6个月。 获准设立物流中心的企业无正当理由逾期未申请验收或者验收不合格的,视同其撤回设立物流中心的申请。 | 实施机构 | 受理机构为物流中心所在地主管海关,决定机构为上海海关。 |
| 法定办结时限 | 主管海关自受理之日起20个工作日,直属海关接到材料之日起20个工作日,特殊情况可以延长10个工作日。 | 承诺办结时限 | 同法定办结时限 |
| 结果名称 | (一)《中华人民共和国XXX海关准予行政许可决定书》;
(二)《中华人民共和国XXX海关不予行政许可决定书》; (三)《中华人民共和国XXX海关准予延续行政许可决定书》; (四)《中华人民共和国XXX海关准予变更行政许可决定书》; (五)《保税物流中心(A型)注册登记证书》。 | 结果样本 | (一)《中华人民共和国XXX海关准予行政许可决定书》(见附件1);
(二)《中华人民共和国XXX海关不予行政许可决定书》(见附件2); (三)《中华人民共和国XXX海关准予延续行政许可决定书》(见附件3); (四)《中华人民共和国XXX海关准予变更行政许可决定书》(见附件4); (五)《保税物流中心(A型)注册登记证书》(见附件5);
|
| 收费标准 | 不收费 | 收费依据 | 无 |
| 申请(办理)条件 | (一)物流中心经营企业应当具备下列资格条件。
1.经工商行政管理部门注册登记,具有独立的企业法人资格; 2.具有专门存储货物的营业场所; 3.具有符合海关监管要求的管理制度。 (二)物流中心经营企业申请设立物流中心应当具备下列条件。 1.符合海关对物流中心的监管规划建设要求; 2.公用型物流中心的仓储面积(含堆场),东部地区不低于4000平方米,中西部地区、东北地区不低于2000平方米; 3.自用型物流中心的仓储面积(含堆场),东部地区不低于2000平方米,中西部地区、东北地区不低于1000平方米; 4.物流中心为储罐的,容积不低于5000立方米; 5.建立符合海关监管要求的计算机管理系统,提供供海关查阅数据的终端设备,并按照海关规定的认证方式和数据标准与海关联网; 6.设置符合海关监管要求的隔离设施、监管设施和办理业务必需的其他设施。 | ||
| 申请材料 | (一)首次申请。
1. 保税物流中心(A型)申请书(现场办理的:纸质版加盖企业印章原件1份,网上办理的:使用电子版加盖企业印章原件1份,见附件保税物流中心(A型)申请书及填表说明.docx); 2.物流中心地理位置图、平面规划图(现场办理:纸质版加盖企业印章原件1份,网上办理:使用电子版加盖企业印章原件1份)。 (二)延续申请。 保税物流中心(A型)延期申请书(现场办理的:纸质版原件1份,网上办理的:电子版原件1份,见附件保税物流中心(A型)延续申请书及填表说明.docx)。 (三)变更申请。 1.保税物流中心(A型)变更申请书(现场办理的:纸质版原件1份,网上办理的:电子版原件1份,见附件保税物流中心(A型)变更申请书及填表说明.docx); 2.物流中心地理位置图、平面规划图(仅需在变更物流中心地址和仓储面积/容积时提供,现场办理的:纸质版原件1份,网上办理的:电子版原件1份)。 (四)注销申请。 经营企业出具的保税物流中心(A型)注销申请(申请书应当包括对保税物流中心库存货物的处理情况,现场办理的:纸质版原件1份,网上办理的:电子版原件1份,见附件保税物流中心(A型注销申请书及填表说明.docx)。
| ||
| 办理流程 | (一)物流中心的申请、受理、审查、决定。
1.企业申请设立物流中心,由主管海关受理,报直属海关审批; 2.企业自直属海关出具批准其筹建物流中心文件之日起1年内向海关申请验收,由主管海关按照《中华人民共和国海关对保税物流中心(A型)的暂行管理办法》的规定进行审核验收; 3.物流中心验收合格后,由直属海关向企业核发《保税物流中心(A型)注册登记证书》; 4.获准设立物流中心的企业确有正当理由未按时申请验收的,经直属海关同意可以延期验收,除特殊情况外,延期不得超过6个月。 获准设立物流中心的企业无正当理由逾期未申请验收或者验收不合格的,视同其撤回设立物流中心的申请。 (二)物流中心的延续。 1.《保税物流中心(A型)注册登记证书》有效期为3年; 2.物流中心经营企业申请延期的,应当在《保税物流中心(A型)注册登记证书》每次有效期满30日前办理延期手续,由主管海关受理,报直属海关审批; 3.直属海关对审查合格的物流中心经营企业准予延期3年,并换发或签注《保税物流中心(A型)注册登记证书》。 (三)物流中心的变更。 物流中心需变更经营单位名称、地址、仓储面积(容积)等事项的,主管海关受理企业申请后,报直属海关审批。 (四)物流中心的注销。 物流中心经营企业因故终止业务的,由物流中心提出书面申请,主管海关受理后报直属海关审批,办理注销手续并交回《保税物流中心(A型)注册登记证书》。 | ||
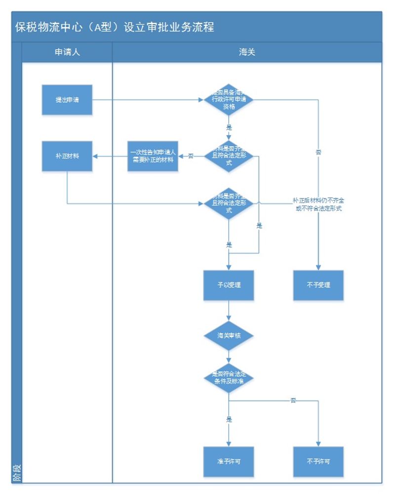
| 办理事项流程图 |
| ||
| 办理形式 | 海关行政审批一个窗口现场办理或网上办理
| ||
| 到办理现场次数 | 1次 | ||
| 审查标准 | 申请材料填写准确、完整、真实、有效。 | ||
| 通办范围 | 各隶属海关 | ||
| 预约办理 | 否 | ||
| 网上支付 | 否 | ||
| 物流快递 | 否 | ||
| 办理地点 | 海关行政审批一个窗口现场办理或网上办理(http://online.customs.gov.cn) | ||
| 办理时间 | 法定工作日,具体请点击查看,网上24小时 | ||
| 咨询电话 | 021-68890000或拨打12360海关服务热线 | ||
| 监督电话 | 021-68890000或拨打12360海关服务热线 | ||
| 其他说明 | 本指南的内容与海关现行法律、行政法规、规章、规范性文件不一致的,以海关现行法律、行政法规、规章、规范性文件为准。
|
||
发布者:黎代云,本站部分内容取自网络,版权归原作者所有,如有侵权请联系本站删除。本站是非经营性网站,分享的内容仅用于学习,请勿把本站内容及资源作为商业用途。转载请务必注明出自:小青蛙跨境电商:https://www.lifrog.com/38531.html
。保税跨境电商答疑解惑、BBC小程序搭建、保税仓关务系统、云仓中台系统、新零售系统、供应链代发、保税仓入驻请联系:18819166004,黎代云先生。
